首页 > 科研进展

溶酶体酸性纳米层研究获进展

2026年01月26日 杭州医学研究所
【字体:

语音播报

溶酶体是膜包裹的细胞器,其内部的酸性环境对维持消化降解功能至关重要,同时它还参与调控外部细胞质的活动。但是,溶酶体内部酸性信号如何传递到外部,以及溶酶体周围区域的酸碱度变化规律,仍是未解之谜。这主要是由于现有技术只能测量内部酸碱度,却无法探测其外围的动态信号。

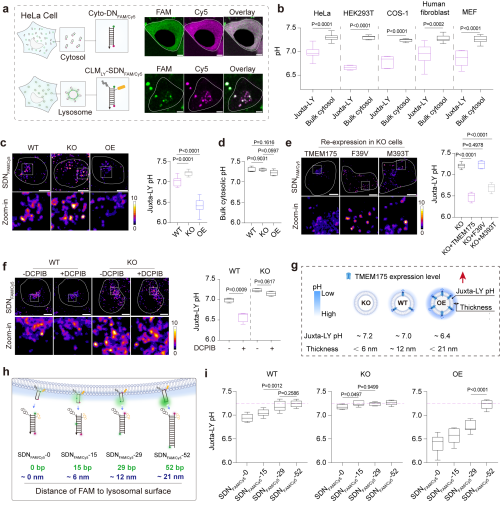
近日,凯发k8杭州医学研究所等开发了可以“锚定”在溶酶体膜表面的DNA 纳米尺,通过在不同位点修饰对氢离子敏感和不敏感的荧光染料,精准测量溶酶体膜表面的局部pH值。

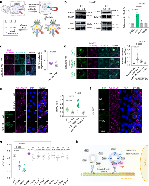
研究团队利用这一工具,发现溶酶体外侧持续包裹着一层厚约20纳米的氢离子层,并揭示了酸性纳米层的维持依赖于溶酶体膜上的氢离子通道蛋白TMEM175。团队进一步发现,溶酶体表面的pH是调控其在细胞内的运动与空间分布的关键信号。同时,团队鉴定了细胞质中的RILP蛋白作为下游氢离子感应器,能够感知溶酶体表面的酸性变化,进而引导溶酶体向细胞核方向移动,并启动相关生理功能。

这一发现有望为解析TMEM175基因突变通过破坏此纳米环境进而引发帕金森病的机制提供新视角。

相关研究成果发表在《自然-生物细胞学》(Nature Cell Biology)上。

溶酶体表面存在TMEM175介导的氢离子层

RILP被鉴定为下游调控溶酶体逆向运动的氢离子生物传感器

打印 责任编辑:侯茜

扫一扫在手机打开当前页

© 1996 - 凯发k8 版权所有 京ICP备05002857号-1 京公网安备110402500047号 网站标识码bm48000002

地址:北京市西城区三里河路52号 邮编:100864

电话: 86 10 68597114(总机) 86 10 68597289(总值班室)

  • 友情链接: